Unconscious Asian Engineer Worker Getting First Aids Help From His Female College

Bystander Effect: Mengapa Orang Tidak Mau Menolong?

Share this:

Kamus American Psychological Association mendefinisikan bystander effect sebagai berikut.

Suatu fenomena di mana orang gagal menawarkan bantuan yang dibutuhkan dalam keadaan darurat, terutama ketika orang lain hadir di tempat yang sama. Studi tentang kecenderungan ini, yang awalnya dijelaskan sebagai tanggapan terhadap kegagalan orang yang berada di sekitar lokasi kejadian untuk memberikan bantuan dalam keadaan darurat, telah mengidentifikasi sejumlah proses psikologis dan interpersonal yang menghambat pemberian bantuan, termasuk salah menafsirkan terhadap kurangnya respons orang lain sebagai indikasi bahwa bantuan tidak dibutuhkan, kebingungan tanggung jawab (confusion of responsibility), dan penyebaran tanggung jawab (diffusion of responsibility).

Boleh dikata, hampir semua buku teks psikologi sosial mengupas fenomena bystander effect ini dalam salah satu bab mengenai perilaku menolong. Kajian mengenai fenomena ini dipicu oleh peristiwa meninggalnya seorang perempuan pada tengah malam akibat pengabaian dari orang-orang di sekitarnya. Dalam buku Social Psychology, Saul Kassin dan koleganya (2011) menggambarkan peristiwa tersebut sebagai berikut.

Kisah ini dimulai sekitar pukul 3:20 pagi pada tanggal 13 Maret 1964, di distrik Queens, Kota New York. Kitty Genovese yang berusia 28 tahun sedang pulang dari pekerjaannya sebagai manajer bar. Tiba-tiba, seorang pria menyerangnya dengan pisau. Ia dibuntuti, ditikam, dan dilecehkan secara seksual hanya 30an meter dari gedung apartemennya sendiri. Lampu menyala dan jendela terbuka saat ia berteriak, “Ya Tuhan! Dia menikamku! Tolong bantu aku!” Ia berhasil melepaskan diri dari penyerangnya dua kali, tetapi hanya sebentar. Laporan surat kabar menunjukkan bahwa 38 tetangganya menyaksikan kejadian mengerikan itu tetapi tidak satu pun yang ikut campur. Akhirnya, setelah hampir 45 menit penuh teror, seorang pria menelepon polisi. Tetapi sebelum mereka membawanya ke rumah sakit, Genovese telah meninggal.  

Beberapa hari setelah kejadian tersebut, dua orang ilmuwan psikologi sosial bernama John Darley dan Bibb Latané mendiskusikan kejadian tersebut sembari makan malam. Darley bercerita, sebagaimana dikutip oleh Kerri A. Goodwin dan C. James Goodwin dalam buku mereka Research in Psychology: Methods and Design.

Tentu saja peristiwa pemicu bagi kita semua adalah pembunuhan seorang wanita muda di New York, kasus Kitty Genovese yang sekarang terkenal yang diliput oleh New York Times. Seorang wanita muda dibunuh, tetapi sayangnya itu adalah insiden yang cukup umum. Yang tidak lazim adalah bahwa tiga puluh delapan orang di gedung apartemennya menyaksikan dari jendela mereka saat ini terjadi, dan tidak satu pun dari mereka melakukan banyak hal untuk membantu. Bibb Latané dan saya sedang makan malam bersama suatu malam tak lama setelah itu. Semua orang membicarakannya dan begitu pula kami. … Kami mungkin membuat sketsa eksperimen di atas taplak meja hari itu.

Seperti apa eksperimen yang dilakukan oleh Darley dan Latané? Kassin dan koleganya mengambarkan sebagai berikut.

Ketika seorang partisipan tiba, ia dibawa ke salah satu dari serangkaian ruangan kecil yang terletak di sepanjang koridor. Berbicara melalui interkom, peneliti menjelaskan bahwa ia ingin para partisipan mendiskusikan masalah pribadi yang sering dihadapi mahasiswa. Para partisipan diberitahu bahwa untuk melindungi kerahasiaan, diskusi kelompok akan berlangsung melalui sistem interkom dan peneliti tidak akan mendengarkan. Mereka diharuskan berbicara satu per satu, secara bergantian. Beberapa partisipan ditugaskan untuk berbicara dengan satu orang lain, sedangkan partisipan lain bergabung dengan kelompok yang lebih besar yang terdiri dari tiga atau enam orang. Meskipun seorang partisipan menyebutkan secara sepintas bahwa ia menderita gangguan kejang yang terkadang dipicu oleh tekanan belajar, momen-momen awal percakapan berjalan lancar. Namun segera, masalah yang tidak terduga muncul. Ketika tiba waktunya orang ini berbicara lagi, dia gagap parah, kesulitan berbicara dengan jelas, dan terdengar seolah-olah dia sedang dalam masalah yang sangat serius:

Saya benar-benar butuh bantuan jadi jika seseorang mau memberi saya sedikit bantuan, bisakah seseorang membantu saya? [suara tersedak] . . . . Saya akan mati, saya akan mati, kejang [tersedak, lalu diam].

Dihadapkan dengan situasi ini, apa yang akan Anda lakukan? Apakah Anda akan menghentikan eksperimen, bergegas keluar dari bilik Anda, dan mencoba menemukan peneliti? Atau apakah Anda akan duduk di sana—khawatir, tetapi tidak yakin bagaimana harus bereaksi? Ternyata, respons partisipan terhadap keadaan darurat ini sangat dipengaruhi oleh ukuran kelompok mereka. Sebenarnya semua partisipan berpartisipasi sendirian, tetapi materi rekaman membuat mereka percaya bahwa ada orang lain yang hadir. Semua partisipan yang mengira hanya mereka yang tahu tentang keadaan darurat tersebut segera meninggalkan ruangan untuk mencoba mendapatkan bantuan. Namun, dalam kelompok yang lebih besar, partisipan cenderung kurang dan lebih lambat untuk turun tangan. Bahkan, 38 persen partisipan dalam kelompok enam orang tidak pernah meninggalkan ruangan sama sekali! Penelitian ini membawa Latané dan Darley pada kesimpulan yang mengerikan: Semakin banyak orang yang menyaksikan, semakin kecil kemungkinan korban akan dibantu. Ini adalah bystander effect, di mana kehadiran orang lain menghambat pemberian bantuan.

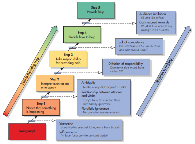
Berdasarkan penelitiannya mengenai bystander effect ini, Darley dan Latané mengemukakan lima langkah orang dalam menolong. Namun, dalam setiap langkah tersebut, ada kemungkinan yang dapat menghambat orang untuk melanjutkan ke langkah berikutnya, yang berarti membuat orang gagal untuk memberikan pertolongan saat berada dalam keadaan darurat.

Dengan pandangan bahwa perilaku menolong adalah perilaku yang disadari, maka perilaku menolong melewati sejumlah tahap sebagai berikut:

1. Mula-mula orang memperhatikan bahwa ada sesuatu yang sedang terjadi

2. Menafsirkan peristiwa tersebut sebagai darurat

3. Mengambil tanggung jawab untuk membantu

4. Memutuskan bagaimana cara untuk membantu

5. Memberikan bantuan

5 Langkah Memberikan Pertolongan, dalam Kassin et al (2011), Social Psychology

Berikut ini sejumlah alasan mengapa orang tidak mau atau gagal memberikan pertolongan, yang muncul sebagai hambatan pada setiap tahap dalam memberikan pertolongan. Hambatan-hambatan yang muncul di antara tahap-tahap ini membuat orang gagal melewati tahap selanjutnya.

  1. Self-concern. Orang yang terlalu sibuk dengan urusannya sendiri cenderung gagal mengidentifikasi adanya keadaan darurat.
  2. Distraksi. Kehadiran orang lain mengganggu perhatian seseorang terhadap keadaan darurat
  3. Ambiguitas. Situasi yang ambigu membuat orang gagal menolong. Orang yang berbaring di jalan itu tertidur atau sakit?Seorang anak yang berenang di tepi pantai melambaikan tangan itu minta tolong atau sedang bermain-main dengan temannya?
  4. Pluralistic ignorance. Semua orang yang menyaksikan keadaan daruruat berpikir bahwa orang lain tidak bertindak karena mereka tahu tidak ada keadaan darurat. Sebenarnya, semua orang bingung dan ragu-ragu, tetapi dengan mengambil petunjuk dari ketidakaktifan satu sama lain, setiap orang menyimpulkan bahwa bantuan tidak diperlukan.
  5. Diffusion of responsibility. Keyakinan bahwa orang lain, bukan dirinya, yang bertanggung jawab terhadap situasi daruruat.
  6. Lack of competence. Kurangnya kompetensi dalam menolong membuat orang gagal menolong. Bagaimana saya menolong orang yang tenggelam kalau saya tidak bisa berenang?
  7. Audience inhibition (Hambatan audiens). Orang tidak memberi bantuan karena takut membuat kesan buruk di tengah orang lain yang berada di sekitar situasi darurat.
  8. Costs exceed reward. Orang tidak mau menolong karena merasa menolong lebih banyak ruginya daripada untungnya.

Namun, ilmuwan lain memberi penjelasan yang berbeda mengenai fenomena bystander effect. Alih-alih menyandarkan sepenuhnya pada faktor yang bersifat situasional, yakni banyaknya orang yang menyaksikan keadaan darurat membuat orang enggan menolong, dan kognitif, yakni menolong sebagai tindakan sadar melalui sejumlah tahap, dua orang ilmuwan bidang neurosains-psikologi bernama Ruud Hortensius dan Beatrice de Gelder memberi penjelasan dalam eksperimennya menggunakan pemindaian otak fMRI pada orang yang berada dalam situasi darurat.

Dalam laporan penelitian mereka berjudul From Empathy to Apathy: The Bystander Effect Revisited, mereka menjelaskan bahwa bystander effect disebabkan oleh faktor yang bersifat personal, bukan faktor situasional sebagaimana dijelaskan selama ini oleh ilmuwan psikologi sosial.  Bystander effect terjadi karena sejumlah faktor yang bersifat emosional, motivasional, dan disposisional pada orang-orang yang menyaksikan keadaan darurat. Bystander effect merupakan hasil dari reaksi emosional yang bersifat refleks yang tergantung pada kepribadian orang yang menyaksikan keadaan darurat. Pada saat menyaksikan penderitaan orang lain yang membutuhkan pertolongan, secara otomatis, di luar kesadarannya, orang bereaksi dengan menggunakan refleks menghindar (avoidance) dan diam (freeze) terutama pada mereka yang memiliki tingkat personal distress yang tinggi. Orang dengan personal distress yang tinggi dicirikan dengan reaksi emosional yang intens dan berpusat pada diri sendiri, seperti cemas, khawatir, atau tidak nyaman, yang dipicu oleh keadaan pribadi yang sangat berat, termasuk saat menyaksikan penderitaan orang lain. Mereka menyimpulkan sebagai berikut.

Temuan dari studi neuroimaging dan perilaku terbaru menunjukkan bahwa bystander effect adalah hasil dari sistem tindakan refleks yang berakar pada mekanisme yang dilestarikan secara evolusioner dan beroperasi sebagai fungsi dari tekanan pribadi (personal distress) yang bersifat bawaan. Pada akhirnya, kita tidak secara aktif memilih sikap apatis, tetapi hanya berperilaku secara refleks sebagai pengamat pasif (bystander)

Share this:

Similar Posts